石家庄今天新增病例数查询,最新疫情数据更新 19号石家庄疫情又增了吗【壹】、有增。据查询1月19日0时至12时,石家庄市新增6例新冠肺炎本土确诊病例,其中藁城区5例,正定县1例。1月19日0时至12时... admin2026-02-09
紫郡小区疫情最新消息,紫郡小区户型图查看 11月22日23时起西安高风险降为低风险名单1、西安市自2022年11月23日23时起新增50个高风险区,同时将65个高风险区降为低风险区,调整后共有高风险区...... admin2026-02-09
石家庄今日新增病例多少?最新疫情数据通报 石家庄放开一周了,有焦虑,没有挤兑,一切还算顺利!石家庄放开一周后整体情况平稳,社会运转逐步恢复,虽存在一定焦虑情绪但未出现医疗挤兑... admin2026-02-07
石家庄新增6所特色高中,看看都是哪些学校 公积金迎大改革10万亿沉睡资金咋用! 〖A〗、公积金迎大改革,10万亿“沉睡资金”将通过扩大使用范围、提高资金效率、支持异地互认互贷、纳入灵活就业群体及强化保障房支持等方向激活... admin2026-02-07
河北新增1例确诊病例及2例无症状病例情况 2022年10月27日石家庄长安区新增2例无症状感染者022年10月27日0—24时,石家庄长安区新增2例无症状感染者。0月27日... admin2026-02-06
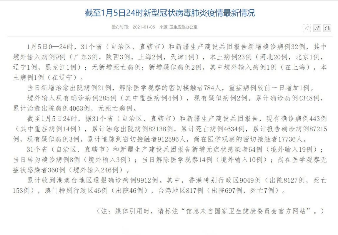
河北新增病例数情况:20例与21例详情 石家庄确诊病例,最小患者9岁,用疫苗扑灭疫情可行吗?用疫苗扑灭疫情可能有效。河北省卫健委通报1月5日疫情,河北再新增20例本土确诊病例... admin2026-02-06
石家庄84例确诊详情:多名学生在内,还有186人确诊 邢台1人曾8次核酸检测呈阴性,他的行踪轨迹如何?邢台1人曾8次核酸检测呈阴性,他的行踪轨迹如下:女,63岁,南宫市阳光家园小区居... admin2026-02-04
河北新增16例无症状病例 石家庄疫情对高铁有影响吗 〖A〗、没有。截止2022年9月14日,河北省无新增新型冠状病毒肺炎确诊病例,新增无症状感染者16例,其中石家庄市(裕华区)12例... admin2026-02-04