31省份新增确诊16例 本土13例,疫情最新数据今天 截至4月18日24时新型冠状病毒肺炎疫情最新情况累计情况:累计治愈出院病例63507例(武汉46355例),累计死亡病例4512例(武汉3869例)... admin2026-02-07
内蒙古新增5例境外输入病例 最新疫情通报 8+4!本土新增4例,来自这两个地方 月19日0—24时,31个省(自治区、直辖市)和新疆生产建设兵团报告新增本土确诊病例4例,分别来自黑龙江3例和内蒙古1例。... admin2026-02-07
河南疫情最新消息:今日新增本土确诊病例数通报 河南省4月25日新增本土确诊病例8例无症状感染者9例 〖A〗、月25日0—24时,河南省新增本土确诊病例8例,新增本土无症状感染者9例,无新增本土疑似病例... admin2026-02-07
广东新增本土确诊17例,分布情况如何?疫情最新通报 本土新增3472+20694!快递物流园61人阳性,多地紧急通知日0—24时,全国本土新增3472例确诊病例和20694例无症状感染者,山... admin2026-02-07
广东新增本土病例最新消息及活动轨迹通报 广东省新增本土确诊病例384例、新增本土无症状感染者8101例 〖A〗、月20日0-24时,广东省新增本土确诊病例384例,新增本土无症状感染者8101例... admin2026-02-07
31省新增疫情数据查询,各省本土确诊人数通报 10月26日31省区市新增本土确诊50例(分布在这些省市)〖壹〗、0月26日0—24时,31个省(自治区、直辖市)和新疆生产建设... admin2026-02-07
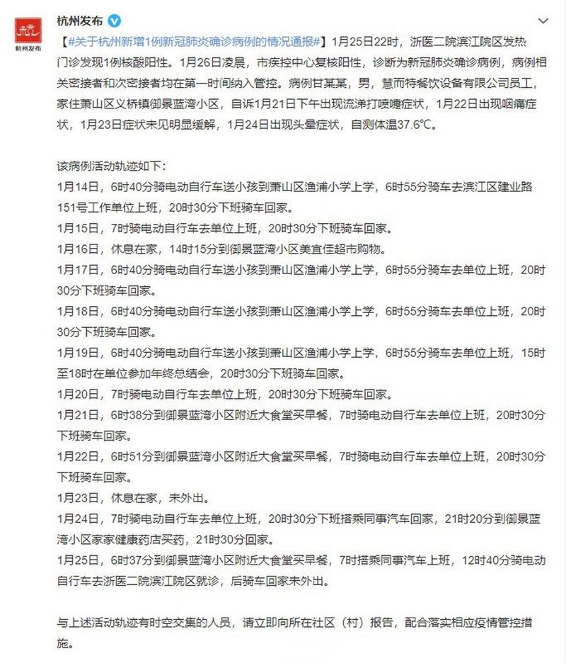
杭州新增1例本土病例详情,疫情最新消息通报 11月27日22时-28日11时杭州新增1例确诊病例+新增28例无症状 月27日22时-28日11时,杭州新增1例本土新冠病毒肺炎确诊病例... admin2026-02-07
广东疫情最新消息:新增本土确诊5例无症状9例在哪里 日新增本土确诊病例3297例(甘肃新增1例本土无症状感染者) 〖A〗、截至4月18日24时,31个省(自治区、直辖市)和新疆生产建设兵团报告新增本土确诊病例3297例... admin2026-02-07
陕西疫情最新消息 陕西最新疫情情况通报 2月9日陕西无新增新冠肺炎确诊病例〖壹〗、连续无新增天数:截至1月12日,碑林区已连续2天无新增确诊病例。上次新增病例详情:本土... admin2026-02-07
河南疫情最新消息:今日新增病例多少,具体分布在哪里 国家卫健委:4月16日本土3504+22512,甘肃0新增 月16日,31个省(自治区、直辖市)和新疆生产建设兵团报告新增本土确诊病例3504例,新增本土无症状感染者22512例... admin2026-02-07